新闻公告
新闻动态
河北省大学生创新大赛(2025)我校获佳绩
作者:发布日期:2026-01-04点击数:

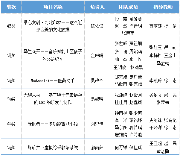
近日,河北省教育厅公布了“建行杯”河北省大学生创新大赛(2025)获奖名单,我校学生荣获银奖1项、铜奖5项。我校连续第六年获评“优秀组织奖”。

以参加此次赛事为契机,我校将继续深化创新创业教育改革,进一步增强学生创新精神、提升实践能力,着力推动成果转化和产学研用融合,促进教育链、人才链与产业链、创新链有机衔接。


上一条:3金9银3铜!河北省首届大学生新文科实践创新大赛我校学生创佳绩
下一条:国内首个科学创业微专业首期课程圆满结业